集团概况 新闻党建 公示公告 公交查询 招聘报名 失物招领 信访留言 联系我们 集团OA
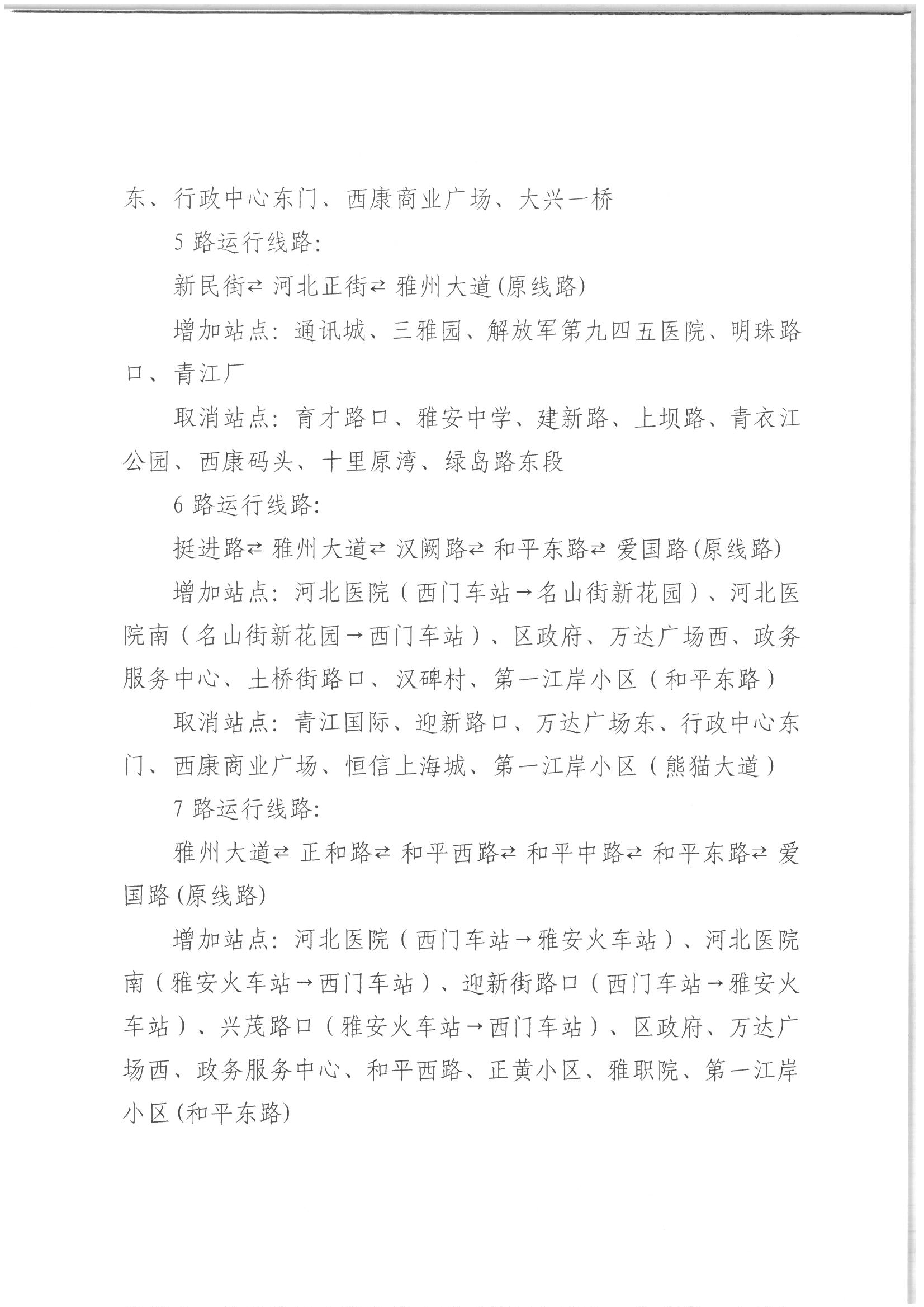
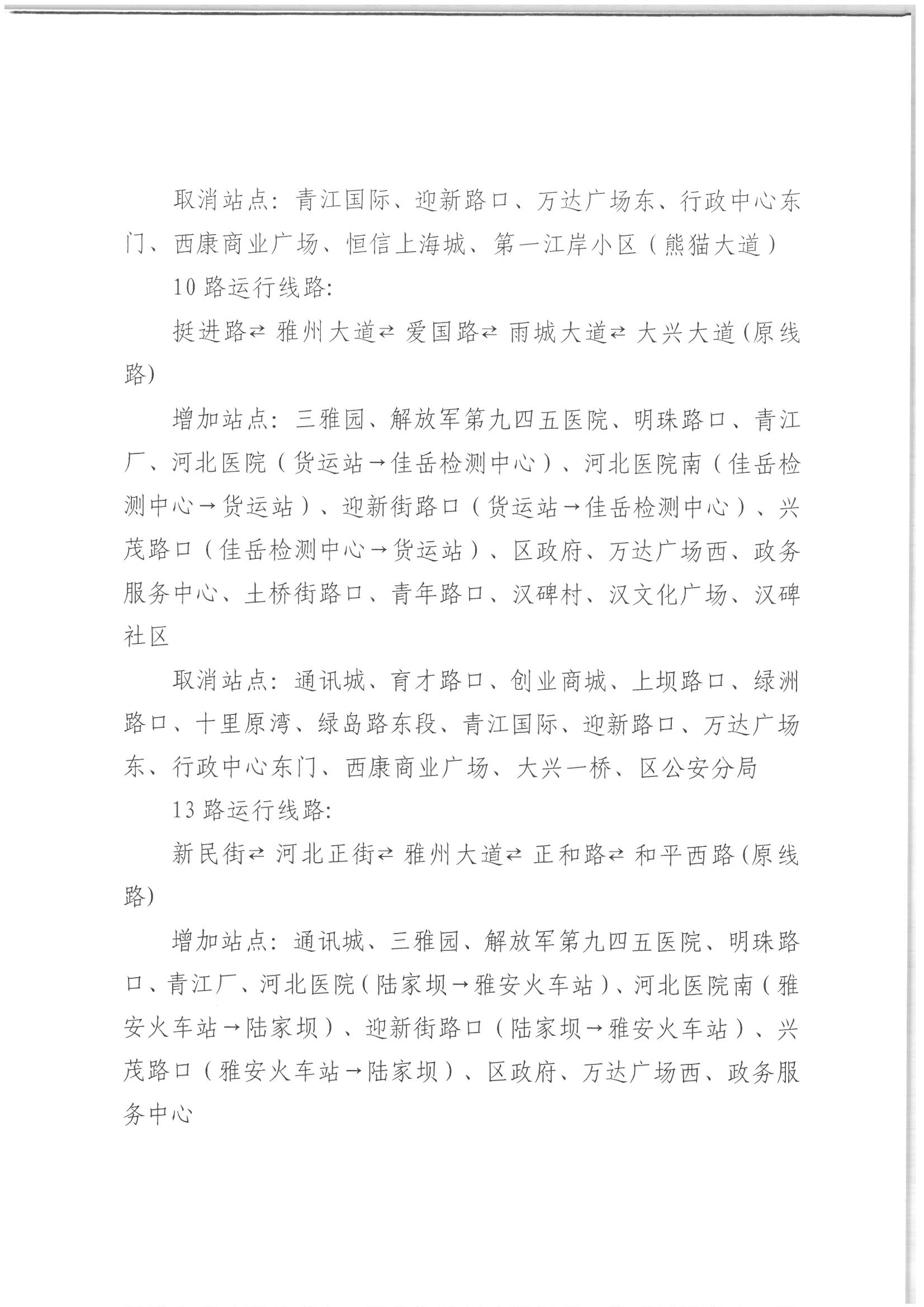
2025年“跑遍四川”总决赛·雅安雨城半程马拉松主赛期间公交线路调整的通告 来源:雅安公交集团      阅读:98次
16:30:07 分享

CopyRight © 2024 雅安市公共交通集团有限公司    国家工信部备案号:蜀ICP备2024044468号-1 地址:四川省雅安市雨城区爱国路北段1号    联系电话:0835-2633518    项目开发:雅安亿位电子商务有限公司